首页 >> 寻医问药

血型与遗传(血型的显性基因和隐性基因)

2023-10-05 寻医问药 110520 作者:贝莱孕育

血型系统

(一)红细胞血型系统

-ABO血型系统:1900年,Landsteiner 发现

-Rh血型系统,1940年,Landsteiner和Weiner发现

(二)其他血型系统

-人类白细胞抗原与抗体

-血小板血型系统

-血清蛋白抗原

ABO血型系统

根据红细胞表面是否具有A或B抗原,血清中是否存在抗A或抗B抗体,ABO血型系统可分为四型:

ABO三个基因组成六种基因型:AA、AO、BB、BO、AB、OO;

A、B为显性基因,O为隐性基因,所以只有四种表现型A、B、O、AB。

Rh血型系统

(一)Rh抗原

-主要有5种,抗原性强弱依次为D、E、C、c、e,以D抗原性最强。

-粗略地称含D抗原的红细胞为Rh阳性,不含D抗原的为Rh阴性。我国Rh阴性者甚为少见。

(二)Rh抗体

-主要是不完全抗体,抗D抗体最常见

-主要为免疫性抗体,Rh阴性者接受Rh阳性血后通过免疫产生。

-绝大多数为IgG抗体。

交叉配血试验

  • 输血前必须进行交叉配血实验。

  • 分别将供血者的RBC与受血者的血清及供血者的血清与受血者的RBC进行的配合试验

  • 交叉配血试验的意义

(1)检验血型鉴定是否有误。

(2)检验血清中是否有不规则抗体。

临床输血技术规范

  • 凡输注全血、浓缩红细胞、红细胞悬液、洗涤红细胞、冰冻红细胞、浓缩白细胞、手工分离浓缩血小板等患者,应进行交叉配血试验。机器单采浓缩血小板应ABO血型同型输注。

  • 对于Rh(D)阴性和其他稀有血型患者,应采用自身输血、同型输血或配合型输血。

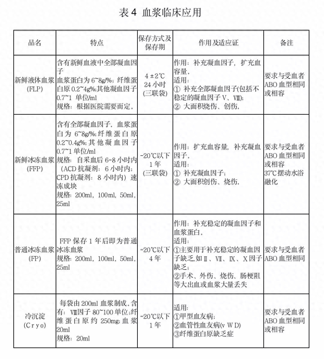
  • 新鲜液体血浆、新鲜冰冻血浆要求与受血者ABO血型相同或相容,普通冰冻血浆要求与受血者ABO血型相同。

  • 冷沉淀要求与受血者ABO血型相同或相容。

血型相容性输血

ABO、Rh(D)血型系统间的相容性输血原则是所有经检测合格可用于临床的Rh(D)阴性血液(包括全血、悬浮少白红细胞、洗涤红细胞、冰冻解冻去甘油红细胞、血浆类、机采血小板、冷沉淀等)可输注给ABO同型Rh(D)阳性的受血者。

ABO血型系统的相容性输血原则是:

O型洗涤红细胞可以输注给A型、B型、AB型的受血者

AB型血浆可以输注给A型、B型、O型的受血者

O型Rh(D)阴性洗涤红细胞及冰冻解冻去甘油红细胞可输注给A型Rh(D)阴性的受血者、B型Rh(D)阴性的受血者、AB型Rh(D)阴性的受血者

A型Rh(D)阴性洗涤红细胞及冰冻解冻去甘油红细胞可输注给AB型Rh(D)阴性的受血者

B型Rh(D)阴性洗涤红细胞及冰冻解冻去甘油红细胞可输注给AB型Rh(D)阴性的受血者

“推荐方案”启动指征

患者失血性休克或严重贫血,不立即输血将危及其生命,且在紧急输(备)血过程中出现下列情况之一者

  • ⒈ 采取各种措施,输血科(血库)血液储备仍无法满足患者紧急抢救输血的需要。

  • ⒉ 输血科(血库)在30分钟内无法确定患者ABO或RhD血型和/或交叉配血试验不合时。

“推荐方案”应用范围

  • ABO疑难血型患者紧急抢救输血

  • ABO同型血液储备无法满足需求时患者紧急抢救输血

  • RhD阴性患者紧急抢救输血

  • 交叉配血不合和/或抗体筛查阳性患者紧急抢救输血

“推荐方案”启动流程

  • 输血科和临床科室分别将患者病情上报医院医务管理部门审批或总值班备案后,立即启动特殊情况紧急抢救输血程序

  • 临床科室医师向患者及其家属告知启动特殊情况紧急抢救输血的必要性、方案及风险,医患双方共同签署“特殊情况紧急抢救输血治疗知情同意书”

  • 推荐方案医学文书要求

ABO疑难血型患者紧急抢救输血推荐方案

  • 首选O型洗涤红细胞,在不能及时获得O型洗涤红细胞的情况下,可考虑输注O型悬浮红细胞,并推荐应用白细胞滤器 ;血浆输注应选用AB型。

  • 疑难血型确认后,需继续输血治疗,应重新抽取患者血标本做交叉配血试验,并遵循以下原则输血:

(1)交叉配血试验阴性者,可输注与患者同型红细胞

(2)叉配血试验阳性者,应继续输注O型红细胞

(3)尽早输注与患者血型同型血小板

血液储备无法满足紧急抢救输血需要

  • 首选O型洗涤红细胞,在不能及时获得O型洗涤红细胞的情况下,可考虑输注O型悬浮红细胞,并推荐应用白细胞滤器

  • 血浆输注应选用AB型。

交叉配血试验不合或和抗体筛查阳性

  • 首先筛选与患者ABO血型同型且交叉配血试验阴性的红细胞

  • 无法满足供应时可筛选O型且交叉配血试验阴性的红细胞

  • 如果患者红细胞的直接抗球蛋白试验阳性,则与供者主侧交叉配血试验阴性即可输注

  • 血浆输注应首选与患者ABO血型同型血浆; 无法满足供应时可选择AB型血浆

RhD阴性患者紧急抢救输血

  • 首选血型与患者同型RhD阴性红细胞输注

  • 无法满足供应,无抗-D患者可根据血型相容性输注原则:

(1) 首选与患者ABO血型相容RhD阴性红细胞

(2) 次选与患者ABO血型同型RhD阳性红细胞

(3) 三选O型RhD阳性红细胞

  • 血浆输注与患者ABO血型同型的RhD阴性和阳性血浆均可输注,无法满足供应时可选择O型RhD阴性和阳性血浆; 对RhD阴性血浆应在筛查排除存在抗-D后输注,以防止抢救过程中有可能输RhD阳性红细胞引起的溶血反应

特殊情况紧急抢救输注血小板

  • 首选与受血者ABO/RhD血型同型血小板

  • 患者血型难以判断或血小板供应短缺时,可以选择不同血型的单采血小板输注

  • 告知风险,供者血浆中的血型抗体引起急性溶血反应、输注无效、RhD阴性患者输注RhD阳性供者的血小板后可能被其中残留的红细胞免疫而产生抗-D,特别是育龄期妇女可能发生流产、死胎、新生儿溶血病( 女童患者成年后风险同上) 等

  • 应选择抗-A、抗-O效价≤64的供者,儿童应尽量减少血小板中的血浆量,以防止发生溶血性输血反应

  • AB型单采血小板的血浆中不含抗-A、抗-B,但有A、B 抗原,安全但疗效略差

  • RhD阴性无抗-D抗体的患者,特别是育龄期妇女(包括女童),输注RhD阳性红细胞、血小板后,有条件者可尽快注射抗D人免疫球蛋白以预防抗体产生

成人与儿童输注ABO血型不同单采血小板的选择原则

  • 成人和儿童输注ABO不同型单采血小板时推荐采用不同的规则

  • 成人和较大儿童( 大于6 岁) 采用主侧相容的ABO不同型单采血小板

  • 较小儿童和婴儿采用次侧相容的ABO不同型单采血小板

关于我们

秦皇岛供卵公司联系方式✅微信ivf0096✅只需8~14天,年龄18~28岁✅按身高,学历,长相✅分二代三代来决定价格✅来回报销车费✅提供吃住,秦皇岛供卵机构和正规供卵医院合作✅

最火推荐

小编推荐

联系我们


Copyright Your beilaiivf.cn Rights Reserved. 备案号:鄂ICP备15020773号-13
网站所载资料并非有意侵犯您的版权,如需删除投诉,请邮件联系我们及时处理。